Cargando...

Formulario de Comentarios

Quejas y Reclamos

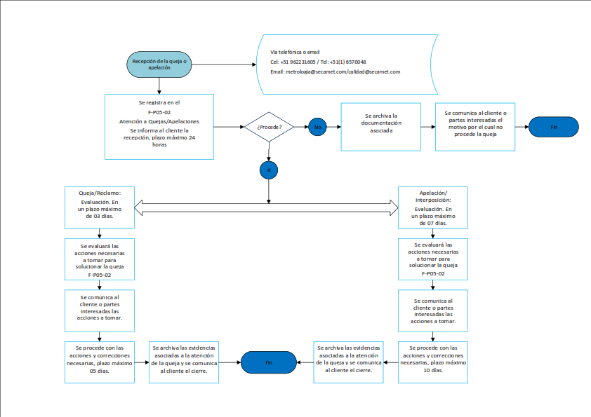
En caso tenga alguna queja o reclamo, a continuación le mostramos el flujograma a seguir:

Flujograma de Quejas y Reclamos

Canal de Denuncias

En caso detecte alguna situación irregular, comuníquese con nosotros a través del siguiente canal de denuncias.

Registra tu Denuncia

Detalles de Contacto

  • Dirección
    Jirón Libra 1127, Los Olivos, Lima
  • Horario de Atención
    Lun - Vie: 9:00-18:00
    Sab: 9:00-12:00
  • Teléfono
    +51 962231605
    +51(1) 6570048
  • Correo Electrónico
    contacto@secamet.com